
Nikolas Kong
shared a link post in group #Healthspan Advocates via #Gut Health

www.nature.com
Longevity of centenarians is reflected by the gut microbiome with youth-associated signatures - Nature Aging
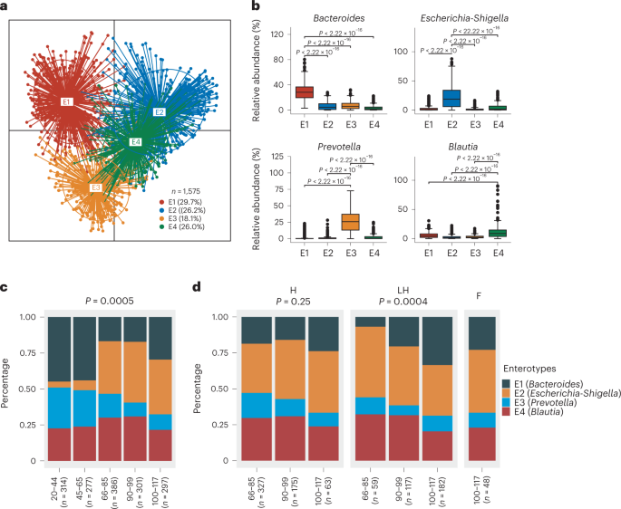
The gut microbiome is closely connected to health. Pang et al. explored the gut microbiome and aging in a large cohort of 297 centenarians. The study shows that the gut microbiome in centenarians has
